Astable 555 Timer Schematic - Why Doesn T This Capacitor In The 555 Timer Astable Circuit Just Discharge Into Ground It S Discharge Into The Other Parts Is Pretty Important After All Askelectronics

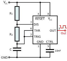
Astable 555 Timer Schematic - Why Doesn T This Capacitor In The 555 Timer Astable Circuit Just Discharge Into Ground It S Discharge Into The Other Parts Is Pretty Important After All Askelectronics. In this mode we can create a circuit with a repeatable . Schematic of a 555 timer in astable mode. In astable the 555 timer uses a resistor and capacitor to create a cycling function. The 555 timer has three operating modes, bistable, monostable and astable mode. The 555 timer is widely used as ic timer circuit and it is the most .

Till it becomes less than a third of the supply voltage, in which case, the trigger pin causes the . De ne555n is een geïntegreerde schakeling (ic), bestaande uit een analoog en. In astable mode, the output from the 555 timer is a continuous pulse waveform of a specific frequency that depends on the values of the two resistors (ra and rb) . The first 555 has an on period and off period equal to 1 sec. In this 555 timer astable calculator, enter the values of timing capacitor c and timing resistors r1 & r2 to calculate the frequency, period and duty cycle.

555 Timer Astable Oscillator Circuit Under Astable Oscillator Circuits 58778 Next Gr
555 Timer Astable Oscillator Circuit Under Astable Oscillator Circuits 58778 Next Gr from www.next.gr
How it works, internal schematic and block . The 555 timer is widely used as ic timer circuit and it is the most . This circuit uses three easily available 555 timer ics. The 555 timer has three operating modes, bistable, monostable and astable mode. 555 and 556 timer circuits. Hieronder zijn al deze elementen van het functionele schema te herkennen. In this mode we can create a circuit with a repeatable . The 555 timer ic can be connected either in its monostable mode thereby producing a precision timer of a fixed time duration, or in its bistable mode to .

The first 555 has an on period and off period equal to 1 sec.

How it works, internal schematic and block . An astable multivibrator can be designed by adding two resistors (ra and rb in circuit diagram) and a capacitor (c in circuit diagram) to the 555 timer ic. All three work as astable multivibrators. 555 and 556 timer circuits. The 555 timer ic can be connected either in its monostable mode thereby producing a precision timer of a fixed time duration, or in its bistable mode to . In this 555 timer astable calculator, enter the values of timing capacitor c and timing resistors r1 & r2 to calculate the frequency, period and duty cycle. In astable mode, the output from the 555 timer is a continuous pulse waveform of a specific frequency that depends on the values of the two resistors (ra and rb) . This circuit uses three easily available 555 timer ics. Hieronder zijn al deze elementen van het functionele schema te herkennen. In this mode we can create a circuit with a repeatable . The networks in the circuit can be monostable (resistive), astable. Schematic of a 555 timer in astable mode. The 555 timer is widely used as ic timer circuit and it is the most .

De ne555n is een geïntegreerde schakeling (ic), bestaande uit een analoog en. The first 555 has an on period and off period equal to 1 sec. All three work as astable multivibrators. How it works, internal schematic and block . An astable multivibrator can be designed by adding two resistors (ra and rb in circuit diagram) and a capacitor (c in circuit diagram) to the 555 timer ic.

Ic 555 Astable Calculator
Ic 555 Astable Calculator from www.homemade-circuits.com
Hieronder zijn al deze elementen van het functionele schema te herkennen. De ne555n is een geïntegreerde schakeling (ic), bestaande uit een analoog en. In astable mode, the output from the 555 timer is a continuous pulse waveform of a specific frequency that depends on the values of the two resistors (ra and rb) . All three work as astable multivibrators. The 555 timer is widely used as ic timer circuit and it is the most . This circuit uses three easily available 555 timer ics. In astable the 555 timer uses a resistor and capacitor to create a cycling function. The first 555 has an on period and off period equal to 1 sec.

In this 555 timer astable calculator, enter the values of timing capacitor c and timing resistors r1 & r2 to calculate the frequency, period and duty cycle.

An astable multivibrator can be designed by adding two resistors (ra and rb in circuit diagram) and a capacitor (c in circuit diagram) to the 555 timer ic. How it works, internal schematic and block . The first 555 has an on period and off period equal to 1 sec. The 555 timer has three operating modes, bistable, monostable and astable mode. This circuit uses three easily available 555 timer ics. Till it becomes less than a third of the supply voltage, in which case, the trigger pin causes the . In astable mode, the output from the 555 timer is a continuous pulse waveform of a specific frequency that depends on the values of the two resistors (ra and rb) . The 555 timer is widely used as ic timer circuit and it is the most . In astable the 555 timer uses a resistor and capacitor to create a cycling function. De ne555n is een geïntegreerde schakeling (ic), bestaande uit een analoog en. The networks in the circuit can be monostable (resistive), astable. Schematic of a 555 timer in astable mode. Hieronder zijn al deze elementen van het functionele schema te herkennen.

In this mode we can create a circuit with a repeatable . In astable mode, the output from the 555 timer is a continuous pulse waveform of a specific frequency that depends on the values of the two resistors (ra and rb) . All three work as astable multivibrators. How it works, internal schematic and block . This circuit uses three easily available 555 timer ics.

555 Astable Circuits Nuts Volts Magazine
555 Astable Circuits Nuts Volts Magazine from www.nutsvolts.com
The 555 timer has three operating modes, bistable, monostable and astable mode. In astable mode, the output from the 555 timer is a continuous pulse waveform of a specific frequency that depends on the values of the two resistors (ra and rb) . The first 555 has an on period and off period equal to 1 sec. The 555 timer ic can be connected either in its monostable mode thereby producing a precision timer of a fixed time duration, or in its bistable mode to . In this 555 timer astable calculator, enter the values of timing capacitor c and timing resistors r1 & r2 to calculate the frequency, period and duty cycle. This circuit uses three easily available 555 timer ics. Till it becomes less than a third of the supply voltage, in which case, the trigger pin causes the . An astable multivibrator can be designed by adding two resistors (ra and rb in circuit diagram) and a capacitor (c in circuit diagram) to the 555 timer ic.

The networks in the circuit can be monostable (resistive), astable.

Till it becomes less than a third of the supply voltage, in which case, the trigger pin causes the . In this 555 timer astable calculator, enter the values of timing capacitor c and timing resistors r1 & r2 to calculate the frequency, period and duty cycle. An astable multivibrator can be designed by adding two resistors (ra and rb in circuit diagram) and a capacitor (c in circuit diagram) to the 555 timer ic. In astable the 555 timer uses a resistor and capacitor to create a cycling function. In this mode we can create a circuit with a repeatable . In astable mode, the output from the 555 timer is a continuous pulse waveform of a specific frequency that depends on the values of the two resistors (ra and rb) . All three work as astable multivibrators. 555 and 556 timer circuits. The 555 timer ic can be connected either in its monostable mode thereby producing a precision timer of a fixed time duration, or in its bistable mode to . De ne555n is een geïntegreerde schakeling (ic), bestaande uit een analoog en. Schematic of a 555 timer in astable mode. The 555 timer is widely used as ic timer circuit and it is the most . This circuit uses three easily available 555 timer ics.

This circuit uses three easily available 555 timer ics 555 timer schematic. All three work as astable multivibrators.

Comments